Loading...
H.A.C.K.
Log in
Email:
Password:
CapsLock is on.
Remember me (for 1 week)
Log in
I forgot my password
Register
Stay in SSL mode:
?
Toggle navigation
Home
Blog
THX
Projects
reflowmaster*
Views
Browse
Page
Gallery actions
RSS feed
files related to the reflowmaster2000plusdeluxepro and later series.
Category
any category
camp++
Hackerspace
Hírharsona
Infrastruktura
landing
Operation Blitzplatz
Projekt
Multiple select
camp++
Hackerspace
Hírharsona
Infrastruktura
landing
Operation Blitzplatz
Projekt
Select/deselect all categories
Displayed rows
Find
Go
File Galleries
>
projektek
>
reflowmaster*
bastya12
projektor
tető
udvar
events|esemenyek
Microscope workshop
Rózsa Sándor ökobetyár
Infrastruktúra
3D printer
Kitbuild_workshop
mindenféle
audio
c-base berlin
hackers on a train - 26c3
progressbar opening party
Randomdata@Utrecht
scope
zartores
Operation Blitzplatz
2009.03.04 Op. Blitzplatz
2009.03.12. Operation Blitzplatz II
2009.03.19 Operation Blitzplatz III
2009.05.07 Momentown/Durer Kert
2009.05.20 Club Sanctum
2009.10.28 FogasHazTuzNezo
2010.02 Hackathons
2012.02.21. BarossUtca
fogasház
renovation
Tűzraktér
pozsonyi12
pr szakosztaly
banner palyazat
logo
# 0xff
site
projects
techshow
projects
dcmotorcontroller
engine c1
flipdots
heat
ironkit
pa0rdt
pitron
projektek
burnstation
fab@home
FPGA
Green Brick
hacksenseForIPhone
hwcuccok
hweszkozok
joulthief
kaputelefon
OpenHorticulture
polo
reflowmaster*
whol flyer
T
Name
Size
Last modified
Created / Uploaded
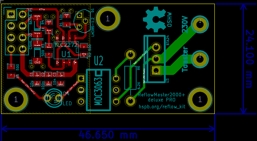
rfm-pcb0.png
22.88 KB
Sat 08 of Aug, 2015
Sat 08 of Aug, 2015
rfm-pcb1.png
24.16 KB
Sat 08 of Aug, 2015
Sat 08 of Aug, 2015
rfm-schema.png
7.48 KB
Sat 08 of Aug, 2015
Sat 08 of Aug, 2015
glowing.png
2.36 MB
Sat 08 of Aug, 2015
Sat 08 of Aug, 2015
closeup.png
3.24 MB
Sat 08 of Aug, 2015
Sat 08 of Aug, 2015
setup.png
3.69 MB
Sat 08 of Aug, 2015
Sat 08 of Aug, 2015
WP_20150803_13_31_54_Pro.jpg
1.81 MB
Mon 03 of Aug, 2015
Mon 03 of Aug, 2015
setup
The very sophisticated tool
1.82 MB
Thu 18 of Jun, 2015
Thu 18 of Jun, 2015
itworks
It works!
1.38 MB
Thu 18 of Jun, 2015
Thu 18 of Jun, 2015
tempcurve4.png
207.37 KB
Sat 06 of Jun, 2015
Sat 06 of Jun, 2015
tempcurve5.png
215.35 KB
Sat 06 of Jun, 2015
Sat 06 of Jun, 2015
tempcurve3.png
206.87 KB
Sat 06 of Jun, 2015
Sat 06 of Jun, 2015
tempcurve2.png
203.69 KB
Sat 06 of Jun, 2015
Sat 06 of Jun, 2015
tempcurve1.png
181.24 KB
Sat 06 of Jun, 2015
Sat 06 of Jun, 2015
Comments
Log In
Email:
Password:
CapsLock is on.
Remember me (for 1 week)
Log in
I forgot my password
Register
Stay in SSL mode:
?
Upcoming Events
No records to display
arduino
burnstation
c64
event
fogashaz
hackathon
hacksense
hardware
hely
hw
hw_leltár
intro
manifest
operationblitzplatz
party
pcb
place
press_room
project
public_show
python
renovation
space
summary
techshow