Loading...
H.A.C.K.
Log in
Email:
Password:
CapsLock is on.
Remember me (for 1 week)
Log in
I forgot my password
Register
Stay in SSL mode:
?
Toggle navigation
Home
Blog
THX
Projects
reflowmaster*
Views
List
Page
Gallery actions
RSS feed
Show list view information
files related to the reflowmaster2000plusdeluxepro and later series.
Category
any category
camp++
Hackerspace
Hírharsona
Infrastruktura
landing
Operation Blitzplatz
Projekt
Multiple select
camp++
Hackerspace
Hírharsona
Infrastruktura
landing
Operation Blitzplatz
Projekt
Select/deselect all categories
Displayed rows
Find
Go
File Galleries
>
projektek
>
reflowmaster*
bastya12
projektor
tető
udvar
events|esemenyek
Microscope workshop
Rózsa Sándor ökobetyár
Infrastruktúra
3D printer
Kitbuild_workshop
mindenféle
audio
c-base berlin
hackers on a train - 26c3
progressbar opening party
Randomdata@Utrecht
scope
zartores
Operation Blitzplatz
2009.03.04 Op. Blitzplatz
2009.03.12. Operation Blitzplatz II
2009.03.19 Operation Blitzplatz III
2009.05.07 Momentown/Durer Kert
2009.05.20 Club Sanctum
2009.10.28 FogasHazTuzNezo
2010.02 Hackathons
2012.02.21. BarossUtca
fogasház
renovation
Tűzraktér
pozsonyi12
pr szakosztaly
banner palyazat
logo
# 0xff
site
projects
techshow
projects
dcmotorcontroller
engine c1
flipdots
heat
ironkit
pa0rdt
pitron
projektek
burnstation
fab@home
FPGA
Green Brick
hacksenseForIPhone
hwcuccok
hweszkozok
joulthief
kaputelefon
OpenHorticulture
polo
reflowmaster*
whol flyer
Parent Gallery
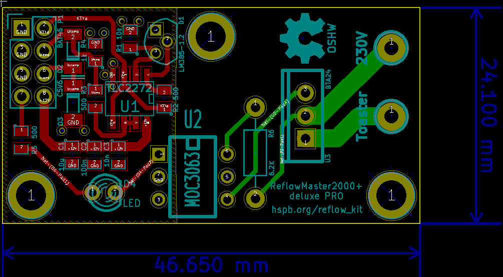
rfm-pcb0.png
Size:
22.88 KB
Last modified:
Sat 08 of Aug, 2015
rfm-pcb1.png
Size:
24.16 KB
Last modified:
Sat 08 of Aug, 2015
rfm-schema.png
Size:
7.48 KB
Last modified:
Sat 08 of Aug, 2015
glowing.png
Size:
2.36 MB
Last modified:
Sat 08 of Aug, 2015
closeup.png
Size:
3.24 MB
Last modified:
Sat 08 of Aug, 2015
setup.png
Size:
3.69 MB
Last modified:
Sat 08 of Aug, 2015
WP_20150803_13_31_54_Pro.jpg
Size:
1.81 MB
Last modified:
Mon 03 of Aug, 2015
setup
Size:
1.82 MB
Last modified:
Thu 18 of Jun, 2015
itworks
Size:
1.38 MB
Last modified:
Thu 18 of Jun, 2015
tempcurve4.png
Size:
207.37 KB
Last modified:
Sat 06 of Jun, 2015
tempcurve5.png
Size:
215.35 KB
Last modified:
Sat 06 of Jun, 2015
tempcurve3.png
Size:
206.87 KB
Last modified:
Sat 06 of Jun, 2015
tempcurve2.png
Size:
203.69 KB
Last modified:
Sat 06 of Jun, 2015
tempcurve1.png
Size:
181.24 KB
Last modified:
Sat 06 of Jun, 2015
Comments
Log In
Email:
Password:
CapsLock is on.
Remember me (for 1 week)
Log in
I forgot my password
Register
Stay in SSL mode:
?
Upcoming Events
No records to display
arduino
burnstation
c64
event
fogashaz
hackathon
hacksense
hardware
hely
hw
hw_leltár
intro
manifest
operationblitzplatz
party
pcb
place
press_room
project
public_show
python
renovation
space
summary
techshow